Hui Bon Hoa hay “chú Hỏa” có tên chính xác là Huỳnh Văn Hoa (1845 - 1901) còn có tên khác là Huỳnh Tú Vinh, hiệu Tình Nham, gốc ở thôn Văn Táo, trấn Hòa Sơn, huyện Hạ Môn (Phúc Kiến - Trung Quốc). Năm 20 tuổi (1865), ông Huỳnh Văn Hoa đã đến Sài Gòn tay trắng lập nghiệp.
Người ta thường kể rằng chú Hỏa đến Sài Gòn lập nghiệp với một gánh ve chai trên vai, nhưng dần dần ông đã tạo dựng nên sự nghiệp lừng lẫy khiến người đời sau luôn nhắc nhở.
Tuy nhiên các bài viết về “chú Hỏa” theo lời kể của những người thuộc dòng dõi Hui Bon Hoa cho biết rằng trong những ngày bươn chải ở Sài Gòn, Huỳnh Văn Hoa đã có một bạn tốt người Pháp tên là Antoine Ogliastro. Năm 1887, ông này đã khuyên Huỳnh Văn Hoa nhập Pháp tịch, lấy tên Jean Baptiste Hui Bon Hoa, để thuận tiện và được ưu đãi trong kinh doanh.
Chú Hỏa kinh doanh cầm đồ
Không ai biết đích xác Huỳnh Văn Hoa và Antoine Ogliastro đã kết giao với nhau trong trường hợp nào, thời gian nào, chỉ biết từ năm 1887, Huỳnh Văn Hoa đã là người quản lý toàn bộ ngành kinh doanh cầm đồ của Antoine Ogliastro ở xứ Nam kỳ. Bên cạnh đó, Huỳnh Văn Hoa còn mở thêm hơn mười tiệm cầm đồ do chính ông làm chủ. Những năm tiếp theo hai người luôn hùn hạp trong mọi cuộc làm ăn, cùng sánh vai nhau xây dựng sự nghiệp.
Năm 1896, Huỳnh Văn Hoa thành lập Công ty bất động sản Gia đình Hui Bon Hoa, đưa hai con trai là Huỳnh Trọng Huấn và Huỳnh Trọng Tán từ Trung Quốc sang Việt Nam phụ giúp. Đến năm 1900, các cửa tiệm cầm đồ của Antoine Ogliastro đều được Huỳnh Văn Hoa hùn vốn, công ty của Antoine Ogliastro cũng đổi tên thành Công ty hợp doanh Ogliastro - Hui Bon Hoa et Cie.

Ông Huỳnh Văn Hoa (chú Hỏa) lúc sinh thời. Ảnh: tư liệu
Năm 1901, Huỳnh Văn Hoa giao sự nghiệp ở Nam kỳ lại cho các con, về Trung Quốc thăm quê thì bị bệnh và qua đời, được an táng ở Tuyền Châu (Phúc Kiến), hưởng dương 56 tuổi. Ngay trong năm 1901, Huỳnh Trọng Huấn lập Công ty Huynh đệ Hui Bon Hoa (La Société Hui Bon Hoa et frères).
Đến năm 1908, ông Antoine Ogliastro qua đời, hai con là Lucien Ogliastro và Louis Ogliastro tiếp tục hợp tác với các con của Huỳnh Văn Hoa. Năm 1910, ông Huỳnh Trọng Huấn lập Công ty địa ốc Huỳnh Vinh Viễn Đường. Năm 1912, Lucien Ogliastro mất. Mãi đến năm 1951 Louis Ogliastro mới tuyên bố giải thể, rút vốn và rời khỏi thị trường Đông Dương. Từ đây, gia tộc Hui Bon Hoa mới hoàn toàn kinh doanh độc quyền tiệm cầm đồ ở Việt Nam với quá trình kinh nghiệm dày dạn hơn nửa thế kỷ (1896 - 1951).
Cùng các con kinh doanh nhà đất
Nhiều tài liệu về chú Hỏa cho biết vào những năm 1870, người bạn Pháp của ông là Antoine Ogliastro bị thua lỗ trong kinh doanh và gặp khó khăn về tài chính, đứng trên bờ vực phá sản. Nhiều đối tác kinh doanh không muốn cho Antoine Ogliastro vay tiền vì sợ mất vận, nhưng ông Huỳnh Văn Hoa đã hỗ trợ tài chính giúp Antoine Ogliastro vượt qua khủng hoảng.
Sau đó khi trở về Pháp, lúc tuổi già, ông Antoine Ogliastro đã kể lại câu chuyện cho con trai, lúc đó là một kỹ sư, và dặn dò con tìm cách trả ơn ông Huỳnh Văn Hoa. Con trai ông Antoine Ogliastro làm việc tại một công trình xây dựng ở Việt Nam, biết rằng vùng đất hoang rộng lớn sình lầy, diện tích gần 10 ha ở gần khu trung tâm thành phố Sài Gòn, dự kiến sẽ xây dựng đường sắt, nhà ga và trung tâm thương mại trong tương lai.
Vị kỹ sư đã bí mật báo cho ông Huỳnh Văn Hoa và khuyên nên mua ngay khu đất đó. Huỳnh Văn Hoa nghe theo và mua đất với giá rẻ như cho không! Khu vực này người Phúc Kiến gọi là “Hậu Phương Lan”, còn người Quảng Đông gọi là “Cựu Ông Lãnh” hoặc “Cựu Ngũ Luân”, người Việt đọc thành “Cầu Ông Lãnh”! Cũng thời gian này, Huỳnh Văn Hoa còn mua được nhiều lô đất ở đầm Boresse (người Việt gọi là Bồ Rệt) do chính phủ Pháp bán với điều kiện phải xây nhà ở theo kiểu Âu tại đây (Nguyễn Đức Hiệp, 2019).
Sau khi Huỳnh Văn Hoa qua đời năm 1901, ba người con trai nối nghiệp ông là Huỳnh Trọng Huấn (1876 - 1951), Huỳnh Trọng Tán (1877 - 1934) và Huỳnh Trọng Bình (1892 - 1976). Họ lập ra Công ty Hui Bon Hoa frères, mua thêm nhiều lô đất chung quanh đầm Boresse. Năm 1910, công ty này tiếp tục mua thêm các lô đất công trên đại lộ Boulevard de l’Abattoir (đường Nguyễn Thái Học ngày nay) với giá 1$/1 mét vuông!

Ba người con trai của Huỳnh Văn Hoa (chú Hỏa): Huỳnh Trọng Huấn (ngồi giữa, con thứ hai), Huỳnh Trọng Tán (bên trái), Huỳnh Trọng Bình (bên phải). Ảnh: tư liệu
Chẳng bao lâu, đúng như lời anh kỹ sư người Pháp dự đoán, tuyến đường sắt Sài Gòn - Chợ Lớn được chính quyền Pháp xây dựng năm 1881 đi qua khu vực “Hậu Phương Lan” - “Cầu Ông Lãnh” khiến giá đất tăng vọt. Các con của Huỳnh Văn Hoa nhận được một khoản tiền bồi thường lớn từ việc chính quyền Pháp thu hồi đất. Từ đó khu đất “Hậu Phương Lan”, nghĩa là “vùng đất thơm phức mùi hoa lan” được xem là nơi phát tích của Huỳnh Văn Hoa. Khu đất này nằm giữa khuôn viên các đường: Colonel Boudonnet (nay là đường Lê Lai), Pellerin (Pasteur), Dixmude (Đề Thám) và Belgique (trước là Bến Chương Dương, nay là Võ Văn Kiệt) thuộc phường Bến Thành.
Không bỏ lỡ cơ hội, Huỳnh Văn Hoa và các con đã mua thêm nhiều khu đất hoang ở Sài Gòn, Chợ Lớn, Gia Định và các thành phố lớn khác để bán lại với giá cao hơn hoặc xây hàng ngàn căn nhà để bán và cho thuê chung quanh khu vực phát triển thành trung tâm thương mại. Từ đó tài sản của gia tộc Huỳnh Văn Hoa tăng lên đáng kể. Để công việc làm ăn thuận lợi, phát đạt hơn, Huỳnh Trọng Huấn đã lập Công ty địa ốc Huỳnh Vinh Viễn Đường năm 1910.
Riêng chợ Bến Thành khởi công năm 1912 tại khu vực ao Bồ Rệt (Marais Boresse). Mặt tiền chợ là bùng binh Cuniac - tên đặt theo viên thị trưởng thành phố Sài Gòn đã đề ra công việc lấp ao. Bên cạnh việc xây dựng những tòa nhà ở kiểu Pháp chung quanh chợ Bến Thành, Công ty địa ốc Huỳnh Vinh Viễn Đường cũng đã góp vốn để xây dựng chợ Bến Thành (Nguyễn Trọng Minh, 2019).

Dãy nhà trên đường Phan Chu Trinh bên cửa Tây chợ Bến Thành, trước đây là dãy phố chú Hỏa.
Năm 1918, Đệ nhất Thế chiến kết thúc, kinh tế suy thoái khiến giá đất giảm mạnh, Huỳnh Trọng Tán đã mua những khu đất rộng lớn ở Sài Gòn và Chợ Lớn với giá thấp, xây dựng hơn 30.000 căn nhà (khoảng một nửa số nhà ở Sài Gòn và Chợ Lớn thời bấy giờ) để bán và cho thuê để ở hoặc kinh doanh, đặt nền móng cho sự phát triển của thành phố Sài Gòn - Chợ Lớn.
Đào Trinh Nhất trong sách Thế lực khách trú và vấn đề di dân vào Nam kỳ (xuất bản năm 1924), viết: “Trong bọn Hoa kiều bây giờ, duy chỉ có Hoàng Trọng Tán (tức Huỳnh Trọng Tán) là giàu nhất, tư bản có đến 3.000 vạn, trong Nam kỳ đã suy tôn lên làm ông vua tiền bạc hay là ông vua nhà cửa, vì Hoàng (Huỳnh) có nhiều nhà cửa đất cát lắm”.
Năm 1925, ba anh em Huỳnh Trọng Huấn, Huỳnh Trọng Tán và Huỳnh Trọng Bình quyết định thành lập Công ty bất động sản Huynh đệ Hui Bon Hoa chuyên kinh doanh địa ốc, cất nhà cho thuê, xây dựng nhà xưởng, các tòa nhà thương mại và quản lý gần 30.000 căn nhà phố nằm dọc mặt tiền các con đường khắp Sài Gòn - Chợ Lớn.
Sau khi hai người anh mất, Huỳnh Trọng Bình kế tục danh hiệu “chú Hỏa” Hui Bon Hoa, cùng người cháu trai tên là Huỳnh Khánh Phong (con trai của Huỳnh Trọng Huấn) quản lý công việc kinh doanh của Công ty địa ốc Huỳnh Vinh Viễn Đường, mở rộng từ Việt Nam sang Pháp, Anh, Trung Quốc, Hồng Kông, Đài Loan, Mỹ...

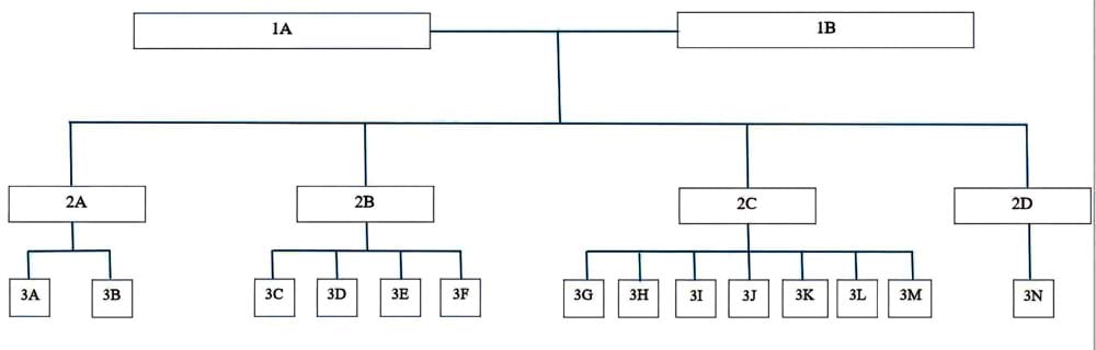
Phả hệ chú Hỏa (Huỳnh Văn Hoa và vợ) cùng con trai, cháu nội trai:1A - Huỳnh Văn Hoa (chú Hỏa); 1B - Trịnh Thị (vợ Huỳnh Văn Hoa); 2A - Huỳnh Trọng Mô; 2B - Huỳnh Trọng Huấn; 2C - Huỳnh Trọng Tán; 2D - Huỳnh Trọng Bình; 3A - Huỳnh Khánh Sơ; 3B - Huỳnh Khánh Tường; 3C - Huỳnh Khánh Nam; 3D- Huỳnh Khánh Dung; 3E - Huỳnh Khánh Đồng; 3F - Huỳnh Khánh Mi; 3G - Huỳnh Khánh Sam; 3H - Huỳnh Khánh Tung; 3I - Huỳnh Khánh Lâm; 3J - Huỳnh Khánh Phong; 3K - Huỳnh Khánh Tiêu; 3L - Huỳnh Khánh Mai;3M - Huỳnh Khánh Nguyên; 3N - Huỳnh Khánh Du
Giai đoạn Đệ nhị Thế chiến (1939 - 1945), các thành viên thuộc thế hệ thứ ba của gia tộc Hui Bon Hoa, có tên lót là chữ “Khánh” đã bắt đầu nhập cuộc kinh doanh. Năm 1943, danh sách hội đồng quản trị của Công ty địa ốc Hui Bon Hoa, ngoài Huỳnh Trọng Huấn, Huỳnh Trọng Bình, còn có thêm Huỳnh Khánh Nam (con trai của Huỳnh Trọng Huấn), Huỳnh Khánh Sam (con trưởng của Huỳnh Trọng Tán), Huỳnh Khánh Tung (con thứ của Huỳnh Trọng Tán), Huỳnh Khánh Phong (con trai thứ ba của Huỳnh Trọng Tán).
Công việc kinh doanh của gia tộc Hui Bon Hoa lúc này phát triển sang lãnh vực khai thác đồn điền cao su ở các tỉnh miền Đông và mở nhà máy chà gạo ở các tỉnh miền Tây. Họ xây dựng các biệt thự nghỉ mát ở Đà Lạt, biệt thự tránh nóng ở Vũng Tàu và một khu phần mộ rộng lớn ở Dĩ An cũng được hình thành để các trưởng bối lui về yên nghỉ ngàn thu ở xứ Nam kỳ cây lành trái ngọt.
Từ năm 1955, Công ty địa ốc Hui Bon Hoa được Huỳnh Trọng Bình chuyển trụ sở chính qua Paris (Pháp) nhằm tránh chính sách buộc Hoa kiều nhập Việt tịch của Tổng thống Ngô Đình Diệm. Tuy vậy sản nghiệp chính của họ vẫn là ở miền Nam Việt Nam.
Giữa năm 1974, Huỳnh Trọng Bình và Huỳnh Khánh Phong đã rời Sài Gòn ra nước ngoài. Huỳnh Trọng Bình sau đó đã qua đời tại Đài Bắc (Đài Loan, Trung Quốc) vào tháng 11.1976 ở tuổi 84. Ở Sài Gòn, Huỳnh Khánh Mai cho ngưng mọi hoạt động của Công ty địa ốc Hui Bon Hoa, phần lớn người trong gia tộc được thu xếp di chuyển đến các chi nhánh của công ty này ở nước ngoài.
Ngày 30.4.1975, khu dinh thự Huỳnh Vinh Viễn Đường của gia tộc Hui Bon Hoa ở đường Phó Đức Chính được trưng dụng làm tổng hành dinh Bộ tư lệnh Quân khu 7. Hơn 3 tháng sau đó, Huỳnh Khánh Mai và toàn thể gia tộc Hui Bon Hoa ra sân bay rời Việt Nam.
Lấy việc thiện làm gốc của kinh doanh
Triết lý kinh doanh của nhà Hui Bon Hoa là lợi nhuận thu được từ cộng đồng phải được dùng để phục vụ trở lại cho cộng đồng, nâng cao phúc lợi xã hội. Chú Hỏa được mọi tầng lớp dân chúng ở khắp miền Nam nhớ đến không phải vì tài sản kếch sù mà vì gia tộc Hui Bon Hoa là những nhà từ thiện lớn nhất trong lịch sử Sài Gòn. Nối tiếp con đường làm ăn chuyên cần, đức độ của cha ông, thế hệ con cháu dòng họ Hui Bon Hoa đã làm được nhiều việc vì cộng đồng.

Hào Sĩ Phường ở 206 Trần Hưng Đạo (quận 5 cũ).
Trước hết, từ lúc Huỳnh Văn Hoa khởi nghiệp cho đến những ngày cuối cùng ở Việt Nam, gia tộc Hui Bon Hoa nối tiếp nhau tổ chức nuôi cơm những người vô gia cư và xây dựng nhiều công trình công cộng để tỏ lòng nhớ ơn nơi đã giúp mình tạo dựng sự nghiệp. Kế đến là công ty gia tộc Hui Bon Hoa đã xây dựng hơn 30.000 căn nhà liền kề nhau, xây dựng theo phong cách Art Nouveau và Art Deco pha chút Á Đông, rất đặc trưng kiểu “chú Hỏa”, chiếm khoảng một nửa số nhà ở Sài Gòn và Chợ Lớn những năm 1914 - 1918, cho người dân địa phương thuê để ở hoặc kinh doanh với giá rẻ, đặt nền móng cho sự phát triển của thành phố Sài Gòn - Chợ Lớn.
Năm 1908, gia tộc Hui Bon Hoa đã cùng Tja Ma Yeng (Tạ Mã Điền, bang trưởng bang Phúc Kiến ở Việt Nam) xây Trường trung học Pháp Hoa ở Chợ Lớn, nay là Trường Đại Học Sài Gòn ở 273 An Dương Vương, phường Chợ Quán (quận 5 cũ). Năm 1909, Huỳnh Trọng Tán dựng Phước Thiện y viện (hay Bệnh viện Phúc Sơn, nay là Bệnh viện Nguyễn Trãi, 314 Nguyễn Trãi, phường An Đông). Từ năm 1925 đến năm 1929, gia tộc Hui Bon Hoa xây dựng khu vực văn phòng của Công ty bất động sản Huỳnh Vinh Viễn Đường, thường gọi là “nhà chú Hỏa” với tổng diện tích 3.514m2, do kiến trúc sư Pháp Rivera thiết kế hòa hợp Á - Âu, với mặt tiền là đường d’Alsace Lorraine (nay là Phó Đức Chính, đây là cổng chính tòa nhà mang số 97); bên trái là đường Hamelin (đổi thành đường Hồ Văn Ngà, nay là Lê Thị Hồng Gấm); bên phải là đường d’Ayot (đổi thành Nguyễn Văn Sâm, nay là Nguyễn Thái Bình) và sau lưng là đường Bourdais (Calmette). Khu vực văn phòng này hiện nay còn 3 tòa nhà dùng làm Bảo tàng Mỹ thuật TP.HCM; có một tòa nhà hiện còn chiếc thang máy đầu tiên của Sài Gòn (bằng gỗ), nay vẫn còn vận hành được.

Bảo tàng Mỹ thuật TP.HCM thường gọi là “nhà chú Hỏa”.
Đối diện “nhà chú Hỏa” là nhà 66 Phó Đức Chính. Đây vốn là tiệm cầm đồ đầu tiên của Huỳnh Văn Hoa, được gia tộc Hui Bon Hoa giữ gìn để nhớ thời khởi nghiệp. Sau ngày 30.4.1975 nhà này nhiều lần sang tên đổi chủ, hiện là cao ốc văn phòng Sacomreal - Generalimex.
Năm 1925, gia tộc Hui Bon Hoa xây dựng khách sạn Majestic 6 tầng và hơn 500 phòng trên đường Liberty (nay là số 1 Đồng Khởi, phường Sài Gòn), đã được quốc hữu hóa sau năm 1975, hiện vẫn hoạt động.
Năm 1925, Huỳnh Trọng Huấn, Huỳnh Trọng Tán và Hồng Đường Vân xây dựng Trường tiểu học Thành Chí (75 Nguyễn Thái Học) dành cho học sinh người Phúc Kiến. Sau năm 1975, trường được quốc hữu hóa và hiện là Trường THCS Minh Đức giảng dạy bằng tiếng Việt.
Ngày 25.1.1937, Dưỡng đường Sài Gòn được xây mới lại trên nền của Nhà thương đa khoa Dejean de la Bâtie với quy mô lớn hơn, sau đổi tên thành Bệnh viện đa khoa Sài Gòn, nay là cơ sở 2 Bệnh viện Nhân dân Gia Định ở 125 Lê Lợi, phường Bến Thành).

Nhà chú Hỏa bán và cho thuê ở đầu đường Lê Công Kiều (quận 1 cũ).
Cùng năm 1937, Huỳnh Trọng Huấn và Huỳnh Trọng Tán đã hiến tặng “Bệnh viện Phụ sản Đông Dương” (Maternité Indochinoise, Nhà sanh chú Hỏa, nay là Bệnh viện Phụ sản Từ Dũ), có 100 giường nằm trên đường D’Arras, Sài Gòn (nay là 284 Cống Quỳnh, phường Bến Thành).
Năm 1949, Huỳnh Trọng Bình xây dựng chùa Phụng Sơn (338 - 340 đường Nguyễn Công Trứ, phường Cầu Ông Lãnh) và chùa Kỳ Viên (610 Nguyễn Đình Chiểu, phường Bàn Cờ).
Năm 1940, Lucien Hui Bon Hoa, Michel Hui Bon Hoa và Joseph Hui Bon Hoa xây 8 biệt thự ở đại lộ Hui Bon Hoa (nay là số 1 Lý Thái Tổ, phường Vườn Lài) theo thiết kế của KTS. Paul Veysseyre, dùng làm nơi cho người nhà nghỉ ngơi sau giờ làm việc, người đương thời thường gọi “dinh chú Hỏa”. Sau nhiều thay đổi, ngày 12.2.2026, khu vực này trở thành không gian tưởng niệm nạn nhân đại dịch Covid-19.
Năm 1934 sau khi Huỳnh Trọng Tán qua đời tại Việt Nam, chính quyền thuộc địa Pháp đã đặt tên cho một con phố lớn là đại lộ Hui Bon Hoa (nay là đường Lý Thái Tổ) để ghi nhớ những đóng góp của dòng họ Hui Bon Hoa cho sự phát triển của thành phố Sài Gòn.
Những công trình phúc lợi công cộng, những dãy nhà phố do gia tộc Hui Bon Hoa xây dựng từ năm 1908 đến 1950 nay vẫn còn, góp phần phục vụ lợi ích cộng đồng, tạo nên bộ mặt Sài Gòn - TP.HCM. Các bệnh viện, trường học, Bảo tàng Mỹ thuật TP.HCM, công viên tưởng niệm nạn nhân Covid-19, khu nhà mang tên “Hào Sĩ Phường” (hẻm 206 Trần Hưng Đạo) phục vụ du lịch đồng thời cũng giúp cho nhiều người biết đến gia tộc Hui Bon Hoa.
Bài và ảnh: Hồ Văn Tường
___________
* Tác giả bài viết là võ sư, tiến sĩ, giảng viên văn hóa du lịch.